首页 > 托福学习

托福改革完是好还是坏?

       首先考试时间缩短,确定取消所有不计分的加试,不仅对肚子和脑子友好,而且现有考试日可以同时开放上、下午场考试,考点应该没有以前那么难抢了吧。改革后的阅读有注释!还有图片!如果单词是蓝色的,你可以点击,托福会给你一段英文释义,虽然是英文,也好过之前放在全文去猜啊,图片也可参照帮助理解!!!
 
 
1.jpg
 
 
       不过ETS应该不会真的那么好心,虽然时间减少,题量减少,但是分值不变,所以每道题的“身价”都变高了,所以要拿高分还真的得紧张起来,每道题都挺关键的,掌握技巧的重要性更加明确!而且阅读部分变为2篇文章,话题是否擅长也变得很关键。
 
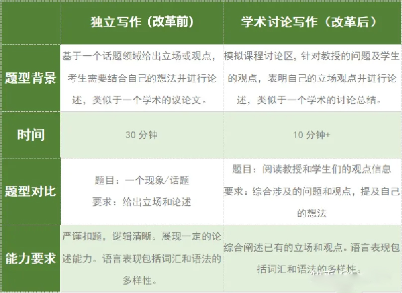
       另外在写作部分,取消了独立写作,改为了新面孔学术讨论写作,说是为了更加贴近海外留学的真实场景,同样是给出不同观点,再让考生展开论述,但是比起之前独立写作2-3句话的题干,学术讨论写作的题干真的是长篇大论,感受一下:
 
3.jpg
 
       但是呢,ETS又减少了字数要求,以前独立写作要求一般要320字左右,现在学术讨论写作只要100字。。。ETS还真是给一巴掌给个枣吃,这里变简单,那里就要变难一点。。成年人的世界哪有单纯的好好坏坏所以不管怎么样,提升能力才是正解哇!因为整体变化并不算大,所以环环的经验还是通用滴,下面就重点分享一下有一些变动的阅读和写作~有小伙伴可能会纠结自己本身英语水平不咋地,考托福会不会很难?
 
        这里环环就要拿自己亲身经历说了,国内英语考试和雅思托福的逻辑不太一样,答主之前四级586六级552 554 568对,没错…..我6级连考3次基本就是原地踏步,600遥遥无期。最后托福备考一个月却能拿到115,我只能说,比起六级,我显然更懂托福的路。。。。。。。所以这篇感想,绝不是什么学霸的装逼秘籍或者学婊的不传之秘之类的装逼文,答主的英语水平决定了它只能是一份适合千千万万路人甲烤鸭的托福实战指南!

一、阅读

       不知道,各位看官有没有和答主一样的问题,阅读就是时间不够用,题目根本做不完哇。现在一道题的分值还变高了,就一定要保证速度的同时,还要保证正确率,这就要求2点:
      1.阅读速度提升,有效阅读不浪费时间
      2.了解所有题型,快速判断出题点,定位解题关键,节省一部分时间

(一)提升阅读速度

1.阅读顺序

        一个灵魂问题,你是先看文章在看题目,还是先看题干再看文章?我之前就是先把文章全部看完再看题目,血泪教训,这种愚蠢的做题思路一定要放弃放弃放弃!只要做了,你就会发现你一定会忘了题干提到的信息是在哪一部分讲过,然后不断回头重复看,整个做题过程都是稀里糊涂的,又着急效率又不高。。。。。。要是遇到排除题型,那就直接崩溃。
 
       其实托福阅读题目的设置顺序是按照文章的段落顺序来设置的,所以大家一定要有Question-driven思维,先看题干,找到关键词,再在看文章时注意这些细节,定位关键句,这样一边读文章就能一边答题,效率提升得巨快!
 

2.不要回读

       环环另一个浪费时间的行为就是回读。什么是回读?就是你把句子看了一遍又一遍,这非常浪费我们的时间。但你肯定要说,那那些动辄从句嵌套从句,一占占几行,又臭又长的句子,我们能怎么办呢?一遍不回头,读不明白还继续go on,不是白看嘛!
 
       我们先看这个问题的本质原因,其实就是平时英语看少了或者英语阅读的基础不好。如果想要在短期内快速避免回读情况,就要能够快速拆分句子、理解句子结构。这里分享一个我在GMAT备考sentence correction( 句子改错)中迁移过来的血泪教训:对最优句子培养一种语感。怎么做呢?就是把几百个正确答案整理到一起,每天反复看,反复读。对应到托福,我们可以从TPO100多篇文章中,把那些长度惊人、一遍读不明白、需要回读多次的句子摘出来,一个一个庖丁解牛,对句子成分、结构、语法形成自动的意识。
 

(二)了解所有题型

        知己知彼,百战不殆,托福阅读的套路不难,只要能吃透每种题型的底层考察逻辑,出卷人的那些挖坑小伎俩,根本没法难倒你,下面我们就来具体分析分析:主要分为三大类,以及10个具体题型:
 
2.jpg
 

1.基础理解类:

       难度最低,考察同义替换、总结、扫读及语法的能力。占比大,大概有80%左右,所以要想提高阅读分数,这是咱们的基本盘,一定要重视起来!具体来说,还可以分为5类题型:

(1)事实信息定位能力

这类题涉及的段落或选项一般都是长句,但解答通常仅仅需要某一句话,精准的定位能力是回答此类问题的关键,千万不要毫无重点地全篇看,或者主观臆断。提问方式有:
⭐️according to the paragraph, which of the following is true of X?
⭐️According to the paragraph, X occurred because...
⭐️According to the paragraph, X did Y because...
⭐️According to the Paragraph,why did X do Y?
做题步骤如下:
①题干:完整句意理解,在草稿纸上只记录题干的实义名词,重点标注因果逻辑
②以题干为定位依据,优先记录答案句中的主体+动作/状态
③基于句义理解,注意同义改写
 

(2)否定信息定位能力

        这类题的题干中有大写的NOT TRUE 或EXCEPT,可以看作是排除题,基本就是事实信息题的对立题型,所以在答题技巧上也并没特别,与事实信息题相似。
 
       一般有三种考法:信息矛盾、无关干扰以及未提及。这里特别要注意的一个技巧是,一定要把题干和选项同时与文章进行核对。因为如果只把选项和文章对应,出卷人会搞一些符合文章、却不符合题干的选项,非常具有迷惑性。。。小心!
 

(3)句子简化精读能力

       它也是托福阅读考试中最具代表性的题型之一其它海外留学语言考试中都没有类似的那种。。。一般要求考生选取出能够同义替换或者表述相同内容的信息。所以需要大家通过找准句子的各个结构,从而确定长句子的准确意思。这部分答主会在第二部分长难句中具体分析。
 
     句子简化题的题干一般为:
⭐️Which of the following best expresses the essential information in thehighlighted 
sentence? Incorrect answer choices change the meaning in important ways or leave 
outessential information.
 
题干指出,正确选项应包含:高亮部分的句子(以下简称"原句")的主要信息(essential 
information)。也就是说,正确选项并不一定要表达原句的所有信息,只要表达出主要信息即可。
 
题干还指出了两类错误选项:
①在很大程度上改变了原句意思的选项,也就是信息矛盾;
②遗漏了原句主要信息的选项。
 
一般句子有2种,1种原句不长,1种原句长且复杂。
 
①原句不长同义替换
如果句子简化题的原句不长,此时选项一般是原句的同义替换。可以先找出原句中的主要信息,然后再与选项进行对比,对原句主要信息进行同义替换的选项为正确答案。
 
②原句长且复杂逻辑关系
       当句子简化题的原句较长且复杂时,这类原句通常包含一个或几个重要的逻辑关系(比如因果、并列、转折关系等)。对于这类题目,要先确定原句中的主要逻辑关系;然后看选项,排除与原句逻辑关系不一致的选项;最后再看剩下的选项哪个与原句的主要信息相符。
 

(4)指代细心就行

最没有难度的题型,没有之一!不过比例比较少,不是一定会碰见的(送分题的宿命嗐。。以下4个技巧可以辅助做题:
①被指代对象在代词之前出现(所以找被指代对象的时候,应该在代词之前的内容中找)
②如果代词在句首,那么就在前一句中看其主句的主语;而如果代词在句中,需要找到本句中的主语
③代词和被指代对象的数、性和性质必须一致(数:单数复数;性:he or she;性质:人还是物)
④指代传递现象(they往前找的时候,找到了them,就还需要往前找到被指代的名词)。
 

(5)词汇考察词义,不考引申义

        这类题就因人而异了,词汇量大的考鸭会觉得很简单,但词汇量没那么的考鸭,碰上不认识的,就要打回原文,联系上下文猜词义。不过要注意的一点是,托福的词汇题很“单纯”,不要瞎想,他就只是考单词词义而已,不要考虑引申义!不要考虑引申义!不要考虑引申义!因为答主之前总因为这个是栽在这类题目。。。
 

2.推理类:

难度中等,考察对文章段落结构的把握以及推论的能力。

(6)推理题同义替换能力该题型在对于文章理解上的要求偏高,要求考生对于文章语句有一定程度上理解。换句话说也就是

选出使用不同词汇和语法结构但是却表述相同意思的选项。该类型题目的标志性单词是infer和imply。具体出题问法通常都是:
⭐️Which of the following can be inferred about X?
⭐️The author of the passage implies that X …
 
3种解题思路:
①比较推理:
      原文出现了两个互相比较的事物,问其中一个事物的特征,只要将与之形成对比的另外一个事情的特征否定掉就可以。比较推理常见词汇和短语:by contrast,compared with,on one hand,on the other hand,different from,unlike等。
 
②时间推理:
      一般有两个形成对比的时间段,它们所具有的特征一般相反。当题干问一个时间段的特征时,只要将与之相反的时间段的特征否定掉就可以了。时间推理常见标记词:before,after, ago, present, future等。
 
③归纳推理:
     一个大的集合的两个方面形成对比,两者之间存在着互补性关系,也就是一个的增加意味着另一个的减少。反之,相同。
 

(7)目的题段落句子逻辑

      和推理题类似,也要对文章的内容有一定的理解,这类题目大多考察对于段落的理解,比如前后的关系,或者作者的意图。通常题干都会出现“author”和“in order to”、“why”、“to”或者“purpose”这种表示目的题的词。具体问法一般是:
⭐️The author discuss A in order to…
⭐️Why does the author describe/ discuss/ mentioned/ indicate/ quote/ cite A…
⭐️The author uses/includes A as an example of…/to..
 
这类题的难点在于:
       不知道去哪里找作者目的;区分不出什么是作者目的、什么是具体细节但其实在托福阅读里,一般来说,作者的意图和目的就两个:表达观点,或者突出主旨。因此,正确选项通常都是段落的主旨或者观点句的转述转写,而我们破题的关键就在于判断题干提到的内容所支撑的观点句是哪一句。
 

(8)插入题逻辑能力

        题目的典型考察方法就是给出一个句子,问在以下四个点当中,插入哪个比较合适。这类题其实并不算十分困难,从给出的句子中理解基本意思,然后在文章中,寻找什么地方可以插入该意思就行。通常可以从下面3个线索,去寻找关联。
①逻辑词:because,but,though等;
②衔接代词:代词是前一句和后一句关系最密切的词,人称代词(they, them, it等)、指示代词(these, this, such等)和关系代词(their, its等);
③定冠词the:如果(the+名词)出现在句子中,表示名词之前出现过。只要我们找到名词第一次出现的句子,就可以把句子插在句子后面,看看逻辑是否流畅。

3.总结题:

        难度最高,考察对文章段落的总结和具体知识点的掌握能力。总结题错不起,分值很高!分为文章总结题和表格分类题,都是位于考试中的最后一道题,并且不会同时出现。这样的题目放在最后正好是为了方便同学们把文章整体了解以后进行答题,事实上,尽管此类题型偏重整体文章,但同学们对于具体选项的回答也无法摆脱段落中的细节,因此加强对于细节的把握亦是答好此种题型的关键。
 
        另外,一开始提到过, 阅读部分变为2篇文章,得分情况往往与遇到的话题是否擅长有关,因此要熟悉各类型话题变得很有必要。如果时间充裕,推荐大家可以阅读原版杂志,像是国家地理,自然,今日美国等扩充背景知识,积累积累词汇,句型、逻辑和思路。
 

二、写作

(一)学术讨论写作:

        该试题将会模拟线上课堂讨论,要求考生针对指定话题阐述观点并提供论据。这题答主没考过哈,但是答主研究了一下官方给出的说明和各路大神的观点,有些人将新增题型看成是原来独立写作的微缩版,就像原来独立写作当中的一个分论点段落,字数更少,形式更有趣灵活了。
 
       但有一个细节是,学术讨论写作,需要综合考虑教授和其他同学的观点,再去阐述自己的看法,也就是除了读懂提供的内容外,还要提炼出他们的观点和论证过程,找出他们逻辑上的缺陷,作为可以反驳的点;而之前的独立写作只需要对一个现象或话题,发表自己观点或立场。
 
       所以虽然字数少了,但是信息点更多,对阅读能力要求更高。而且只有10分钟的时间,还是比较紧张的,基本没有删掉大量内容修改的机会。。。难是有一定难度的。
 
4.jpg
 
      时间不够,就不能在构思上花费太多的时间,答主以前练习写作,总是觉得时间不够,要不就是太纠结,要不就是短时间没有思路,如果和答主有一样苦恼的宝子,那可以用下面这2个办法:
1.TM STREEC $
      观点只要不反人类,都没有绝对的对错,所以选择的时候宗旨只有一个:哪个立场能想到的论点最多,就选择哪个立场。那什么是TM STREEC $呢?就是提醒自己从以下几个角度来联想思考:
Team——Trust;Mind——Skill;Socialization——competition;Tenacity——Pressure;
Rights——responsibilities;Environment——Health;Employment——Efficiency;
Culture——Tradition;Money——Enjoyment
 
举个例子:Do you agree or disagree:It’s easier tosucceed today than in the past.如果disagree,我们就可以列出:
(1)Competition:过去的竞争没有现在这么激烈,更容易脱颖而出
(2)Team:过去生产效率低,人们普遍采取合作的方式工作或者生产,容易形成团队意识,促成团队的成功
(3)Enjoyment:过去娱乐方式比较少,人们得以集中精力在自己的事业上,而不是被现代电子产品分散精力
 
现在大家可以从agree的角度来试用一下这个方法哦~

2.母段子语料库

       有了观点,我们需要论证,不能车轱辘话来回说。我个人的方法是通过前期训练,积累不同话题的语料库,在考试时,积极地化用、改用你用起来得心应手的段子,而不是想着我要怎么论证。事实上,我往往是写完了主体段,回过头去看才发现,我原来用了对比,用了举例,或者是通过让步句来欲扬先抑。
 
        那怎么积累段子呢?首先一定要记住,准备段子≠堆砌段子,这里提一下答主高中时期一位神一样的写作大神,她特别喜欢《红楼梦》,无论写作遇到什么主题,都能化用红楼梦里面的内容来写自己的观点。所以靠量取胜是最傻的,正确的方法是应该是提高段子的质量。我们可以准备一些比较宽泛的“母段子”,在变化的题目种稍加改变就能切合题意。 

(二)综合写作

        关于综合写作的训练,答主是在考前一周才真正开始准备的。因为在答主看来,综合写作考的是两方面的能力:通过听、看提取信息+通过写作体现你理解的程度。那么,在听力和写作都打好基础之后,再训练综合写作应该会事半功倍。事实证明也确实如此,听的部分确保你能听到关键信息,记好笔记的前提下,写的部分无非是在固定的论证结构中,也就是俗称的模板中,填入经过你改写后的具体信息。而论证结构其实也只有一种,就是对比,将听力和文章的观点通过转折词进行对比。

1.关于怎么记笔记:

(1)阅读

       作为标准化考试,文章和段落的主旨都是比较明确的。第一段确定文章的谈论中心(记在草稿纸最上方的中间),以及作者对其的看法或态度(记在草稿纸左半部分中间);接下来从每一段的第一句或最后一句,提炼主题句,并简略记下第二、三句对主题句的支撑和解释。

(2)听力

       具体的记笔记方法,和阅读部分没有太大区别的,只需要一一对应地记在草稿纸的右边部分。不过需要注意的是,最好记下更多的细节,比如数字,方便之后的具体阐述言之有物。

2.写不快的问题

       在能够快速确定立场和观点+主体段都能或多或少地化用自己积累的段子的前提下,如果写不快的问题还是出现,那只有两个原因:打字太慢、纠结
 

(1)打字慢

       对于平时备考使用纸笔训练的同学,一定要千万注意!!!纸笔写作和电脑敲字是完全不一样的感觉!!平时不怎么用键盘打英文的同学,可以试试限时30分钟,你能打多少字,会有多少typo…… 答主是出了名的手残,边打字边拼单词,单词往往就走了形,不是前后字母颠倒就是多字母、少字母。
 
       所以建议大家,在备考的时候就用电脑写作,并且不要key在word里,因为word会帮你标注出错字并且纠正字母顺序。而是另开一个记事本,30分钟打完后,复制到word里,看你有多少红的波浪线:) 键盘打字虽然比起训练听力阅读算是小细节,但关键时刻会影响你的心态和发挥,大家一定要提前训练和适应!

(2)纠结

        这是环环的一个坏习惯,托福写作落笔成字,就不应该修改了。练习的时候,第一稿写完,第二稿随你怎么折腾。第一稿,务必要把纠结的心态扼杀在摇篮里,因为它会非常影响你思路的连贯性和心态,试想你第一个分论点之后已经写了3句支撑句,但是全部删掉从头来过,那是怎样的一种体验?考场上,凡是会影响心态的事一律不能做。怎么做到考试的时候也能不纠结呢?无非就是在平时练习的过程中养成习惯,不纠结,打出去的字,泼出去的水。你要想改就第二稿的时候改到自己觉得完美,然后尝试用到下一篇习作当中去,大脑习惯了这个过程,也就不会出现这个问题了。

3.关于作文的修改

        好文章是改出来的,练习的目的或许倒不在于第一稿你写得有多好,而在于从第一稿中,你能发现什么错误,或者强化自己化用段子的能力。环环在自己练习的过程中,曾经陷入过两种错觉,要么是觉得自己怎么写都不对劲,要么是觉得自己文章写得很好能拿28+。前者容易打击自信,后者容易懈怠。所以在第三步修改的时候,强烈建议大家利用一切专业、靠谱的资源,学校里的老师,同学中的高手,或者干脆报个辅导班,花钱让人给你修改,都可以。关键是你要找出自己的不足和错误,并且纠正过来。